comme écrit dans mon sujet sur les ' feux tricolores ' j ai une imprimante 3D
du coup je me lance dans la réalisation d une potence avec nacelle de départ pour F1
voilà pour les premières idées
sous le logiciel 3D :
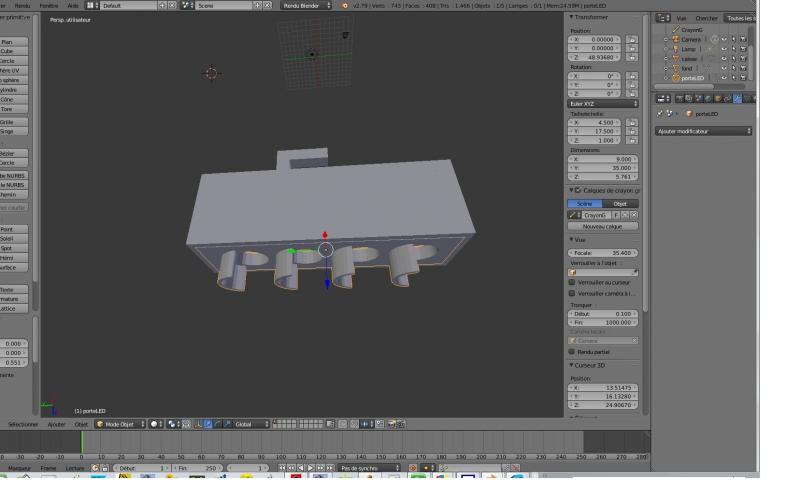
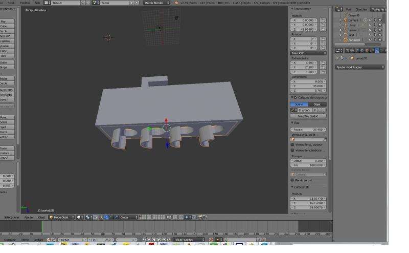
une vague idée de la potence 
je compte faire 5 nacelles de ce type avec 4 feux ... ( LED de 5 mm) 
vue éclatée de la même nacelle , on y voit les crochets d attache sur la potence ..
mais tout ceci est a essayer ! 
premières ébauche d'un des ' rails' de la potence .. sortie avec l'imprimante !
voili voilà ..
- WWW.FRANCE-SLOTFORUM.COM
- Décos
- potence de départ pour F1
potence de départ pour F1
Date du message : dimanche 18 février 2018 à 17h53

PAT28
Lord of the ring
Genre : Masculin Masculin Inscription : 02/01/2009
Messages : 1.298
Piste : Carrera
Nombres de voitures : ~170
Date du message : dimanche 18 février 2018 à 18h08
Beau début prometteur
Date du message : lundi 19 février 2018 à 12h05
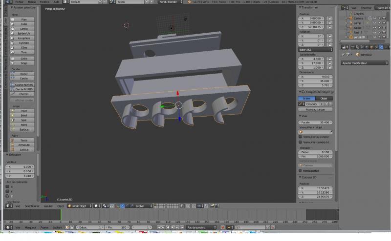
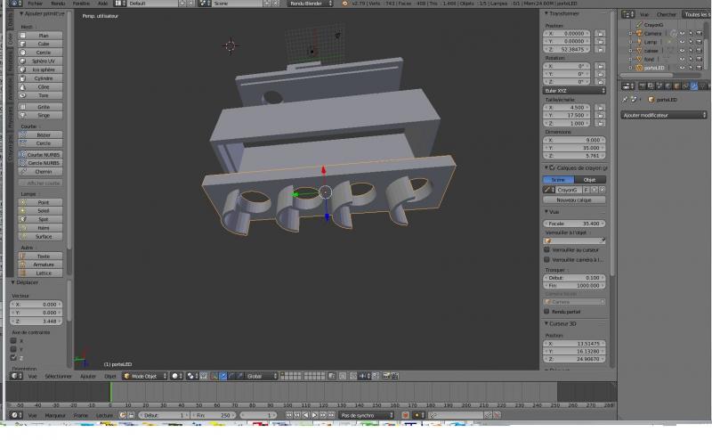
bon voilà une ébauche d'une des faces nacelles ,
je suis pas trop F1 mais autant que je me souvienne .. c est bien 2 feux verts en haut et les 2 rouges en bas!!!
je suis un peu coincé pour la potence dû au contrainte de l'impression 3D... mais bon ça va le faire , je vais faire un systeme style maquette a coller ! 

PAT28
Lord of the ring
Genre : Masculin Masculin Inscription : 02/01/2009
Messages : 1.298
Piste : Carrera
Nombres de voitures : ~170
Date du message : lundi 19 février 2018 à 14h33
au top . ça va faire des envieux c est beau .
Il va vraiment falloir que je m intéresse a la 3 d de plus pres .
j ai plein d idee en reserve. 
Date du message : lundi 19 février 2018 à 15h44
Ranieri
Bargeots
Genre : Masculin Masculin Inscription : 11/12/2009
Messages : 400
Piste : Ferrari
Nombres de voitures : Décembre 2009
Date du message : lundi 19 février 2018 à 15h50
Canon j'adore bravo!
Ranieri
Bargeots
Genre : Masculin Masculin Inscription : 11/12/2009
Messages : 400
Piste : Ferrari
Nombres de voitures : Décembre 2009
Date du message : lundi 19 février 2018 à 15h51
Canon j'adore bravo!
Date du message : lundi 19 février 2018 à 16h11
merci !
lapin34
Jeune Padawan sloteur
Date du message : lundi 19 février 2018 à 17h02
Tu prévois quel hauteur et largeur pour les potences
Bon boulot en tout cas !

Date du message : lundi 19 février 2018 à 18h12
là , je suis partie sur une largeur pour voie scalextric !
je joint une photo pour voir un peu au niveau échelle ce que ça donne ( tout est en vrac évidement lol)
hauteur du niveau de la piste ... je pense 120 mm mais je peux faire plus ou moins .
il me serait possible de faire pour un 2 fois 2 voies .. mais il faudrait que je bidouille un peu .. mon imprimante ne peut travailler que sur un volume de 220x220x240 ( ce qui est pas mal ), mais pas suffisant pour le faire direct .. mais tout est possible !
lapin34
Jeune Padawan sloteur
Date du message : lundi 19 février 2018 à 20h25
Une idée comme une autre au lieu de faire la potence en un seul morceau fait cette potence en 3 morceau d’une certaine dimension
Comme un puzzle

willythekid72
Lord of the ring
Genre : Masculin Masculin Inscription : 31/10/2010
Messages : 1.562
Piste : SCALEXTRIC
Nombres de voitures : 50
Date du message : lundi 19 février 2018 à 20h36
J'adore cette potence de départ F1.
Tu utilise Blender comme logiciel.
Date du message : lundi 19 février 2018 à 20h51
oui avec Blender , ça va bien .. la preuve lol
Date du message : mardi 20 février 2018 à 05h25
Oui , je suis obligé de faire en plusieurs morceaux , dû au contrainte de l'impression 3D ( pas seulement des dimensions) , sans rentrer dans les détails, on ne peut pas faire tout l objet d'un coup sous blender (par exemple) et le sortir en impression 3D ....enfin pas pour tous les objets. Du coup oui , je fais en plusieurs morceau (comme écrit plus haut) , et je vais assembler et tout , ' style maquette ' à la colle !
Date du message : mardi 20 février 2018 à 08h53
Trop de la balle, c'est juste superbe. et le pare soleil casquette sur les diodes en jette.
Bravo 10/10 pour les formes.
Heureusement, de temps en temps y'a un bout droit.
Date du message : mardi 20 février 2018 à 10h48
Bravo, super boulot ! C'est très réaliste, ainsi que les feux tricolores dans l'autre sujet. Prévois-tu un allumage séquentiel des feux ?
Date du message : mardi 20 février 2018 à 10h53
merci , oui tout est prévu pour les feux .;avec un arduino , mais il me semble que , c 'est ecrit dans le sujet .. .












