Pas mal. J ai un projet du même genre dans la tête, mais je comptais faire un mix de 3d et carton plume .
- WWW.FRANCE-SLOTFORUM.COM
- Décos
- Imprimante 3D
Imprimante 3D
PAT28
Lord of the ring
Genre : Masculin Masculin Inscription : 02/01/2009
Messages : 1.298
Piste : Carrera
Nombres de voitures : ~170
Date du message : samedi 15 juin 2019 à 22h08
PAT28
Lord of the ring
Genre : Masculin Masculin Inscription : 02/01/2009
Messages : 1.298
Piste : Carrera
Nombres de voitures : ~170
Date du message : lundi 17 juin 2019 à 20h34
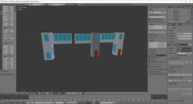
pas mal .
Pour tes faces de murs de tour tu les fait en 2 fois ? Ou ton imprimante te permet de le faire d un seul coup.
Date du message : mardi 18 juin 2019 à 14h28
oui imprimant 30 x 30 sur 40 cm
penn_ar_slot
Sloteur Fou
Genre : Masculin Masculin Inscription : 05/04/2017
Messages : 648
Piste : Scalextric
Date du message : dimanche 22 septembre 2019 à 21h59
Bonsoir
Après avoir vu tout ce qu'on peut faire avec les imprimantes 3D, je viens de rejoindre une association locale qui assure la formation sur un logiciel de DAO (Freecad) et dispose d'imprimante 3D.
Bref je commence à mettre de coté des modèles et idées pour ma déco.
Avez-vous placé vos modèles sur les bibliothèques connues ou les gardez-vous en privé?
spyder7400
Jeune Padawan sloteur
Genre : Masculin Masculin Inscription : 22/01/2018
Messages : 111
Piste : Scalextric
Nombres de voitures : 38
Date du message : jeudi 10 octobre 2019 à 17h34
penn_ar_slot a écrit :Avez-vous placé vos modèles sur les bibliothèques connues ou les gardez-vous en privé?
https://www.thingiverse.com/spyder7400/designs ma biblio 3d , j'en ai d'autre à mettre dessus, pas eu le temps ces derniers temps
https://www.facebook.com/Picat-Carrosserie-290774191043079/




