c est sur qu il va falloir ' bosser' un peu
- WWW.FRANCE-SLOTFORUM.COM
- Décos
- Imprimante 3D
Imprimante 3D
Date du message : jeudi 31 janvier 2019 à 11h28
PAT28
Lord of the ring
Genre : Masculin Masculin Inscription : 02/01/2009
Messages : 1.298
Piste : Carrera
Nombres de voitures : ~170
Date du message : jeudi 31 janvier 2019 à 12h48
Belle réalisation .je me suis decidé et j ai franchi le pas avec une anet A8 qui est déja un bon début .
Je n en suis pas encore a ton niveau, je dessine avec thintercad ,Blender j ai eu du mal .En tout cas ça ouvre d autres portes pour la déco .
une petite photo avec les feux de depart que tu m avais imprimée.
Date du message : jeudi 31 janvier 2019 à 13h07
oui , c'est sur que coté déco , on fait pratiquement ce que l on veut !
Date du message : jeudi 31 janvier 2019 à 19h36
gege13123 a écrit :je ne viens plus trop sur le forum , mais je suis content que certains s'intéressent a ce que je fais ..
depuis je me suis acheté une autre imprimante
Alfawize U20 :
2 gros avantage par rapport a mon anet a8 (qui me sert toujours!!! )
la surface de travail qui passe de 20cm sur 20cm sur 20cm pour l Anet A8 a 30 x 30 x 30 !!! et c est pas mal !
ET surtout !! si j ai une panne de courant !! l'imprimante reprends a l 'endroit ou elle c'était arrêtée !!! (sachant que des impressions peuvent durée .... longtemps ! en Heures !)
bah je crois qu'on a eu la même idée puisque j'ai reçu la mienne de U20 il y a 10 jours
Pour info la zone de travail est 30x30x40 .
Niveau ergonomie du soft, y a pas à dire c'est très intuitif même pour ceux qui débute dans la 3D.
Tu imprimes en PLA ou ABS?
As tu fais les quelques améliorations pour la U20?
Date du message : jeudi 31 janvier 2019 à 19h45
a part le cache , pour éviter l air froid de se jeter sur le plateau .. je n'ai pas fait d amélioration
ça fait 3 mois que je m'en sert presque quotidiennement .. no problème
j'utilise du PLA (habitude que j avais prise avec mon anet A8 ..et comme j ai quelques bobines d avances !)
Date du message : jeudi 31 janvier 2019 à 20h06
PAT28 a écrit :Belle réalisation .je me suis decidé et j ai franchi le pas avec une anet A8 qui est déja un bon début .
Je n en suis pas encore a ton niveau, je dessine avec thintercad ,Blender j ai eu du mal .En tout cas ça ouvre d autres portes pour la déco .
une petite photo avec les feux de depart que tu m avais imprimée.
jolie la potence
Oui Blender est plus compliqué , plus complet (et je suis loin d avoir fait le tour !)
voilà pour un rendu ( bon c'est vrai que ça ne sert pas a grand chose pour faire quelques maquettes !! )
Date du message : jeudi 31 janvier 2019 à 20h19
gege13123 a écrit :bon c'est vrai que ça ne sert pas a grand chose pour faire quelques maquettes !!
tu parles de l'imprimante ou du logiciel? car dans les 2 cas, même pour quelques maquettes, il faut voir plus loin dans la mise en valeur de la maquette.
ne serait-ce que pour compléter ta maquette avec un diorama rempli de détails ....
TanguyG1
Jeune Padawan sloteur
Genre : Masculin Masculin Inscription : 20/12/2018
Messages : 63
Piste : Scalextric
Date du message : samedi 2 février 2019 à 15h29
letouriste89 a écrit :gege13123 a écrit :je ne viens plus trop sur le forum , mais je suis content que certains s'intéressent a ce que je fais ..
depuis je me suis acheté une autre imprimante
Alfawize U20 :
2 gros avantage par rapport a mon anet a8 (qui me sert toujours!!! )
la surface de travail qui passe de 20cm sur 20cm sur 20cm pour l Anet A8 a 30 x 30 x 30 !!! et c est pas mal !
ET surtout !! si j ai une panne de courant !! l'imprimante reprends a l 'endroit ou elle c'était arrêtée !!! (sachant que des impressions peuvent durée .... longtemps ! en Heures !)bah je crois qu'on a eu la même idée puisque j'ai reçu la mienne de U20 il y a 10 jours
![]()
![]()
Pour info la zone de travail est 30x30x40 .
Niveau ergonomie du soft, y a pas à dire c'est très intuitif même pour ceux qui débute dans la 3D.Tu imprimes en PLA ou ABS?
As tu fais les quelques améliorations pour la U20?
Pour ma part, elle est en route... elle devrait arriver sous 8 jours 
Bientôt sur la piste, cela va faire mal...
Date du message : samedi 2 février 2019 à 23h41
TanguyG1 a écrit :Pour ma part, elle est en route... elle devrait arriver sous 8 jours
Lors du montage, fais attention à bien retirer les 2 vis de l'axe Z qui le bloquent pour le transport.
Sinon pour moi qui débute, montage en à peine 25 minutes tranquillement.
TanguyG1
Jeune Padawan sloteur
Genre : Masculin Masculin Inscription : 20/12/2018
Messages : 63
Piste : Scalextric
Date du message : dimanche 3 février 2019 à 09h30
letouriste89 a écrit :TanguyG1 a écrit :Pour ma part, elle est en route... elle devrait arriver sous 8 jours
Lors du montage, fais attention à bien retirer les 2 vis de l'axe Z qui le bloquent pour le transport.
Sinon pour moi qui débute, montage en à peine 25 minutes tranquillement.
Merci du tips; j'avais vu/lu ici le truc à faire attention en effet
https://www.youtube.com/watch?v=Lwjwg36DfWo&t=17s
:)
Est-ce que tu es resté sur leur qualité de filament ou tu as pris des autres filaments ?
Bonne journée
Bientôt sur la piste, cela va faire mal...
Date du message : dimanche 3 février 2019 à 17h49
j'ai fais quelques essais pour la calibration avec leur 200gr de filaments fournis ainsi que 2 ou 3 impressions qui sont plutôt très bien niveau finition.
Après, comme étant ma première imprimante et expérience dans la 3D, je n'ai pas de comparaison avec d'autres produits.
Sinon pour être tranquille, j'ai commandé 4 bobines sur hobbyking avec leur marque et qui vient d'un dépôt européen. Du coup frais de port gratuit pour un montant de 57€.
J'avais lu sur les forums de bons retours sur leur filament et puis à moins de 14€ la bobine de 1kg de PLA, je pense que le tarif est plus que correct.
Prochain achat sera les TL-smoothers afin de voir l'amélioration apportée puisque cela est censé améliorer le lissage de l'impression.
TanguyG1
Jeune Padawan sloteur
Genre : Masculin Masculin Inscription : 20/12/2018
Messages : 63
Piste : Scalextric
Date du message : dimanche 3 février 2019 à 19h52
Ok, bon à savoir...
Quand j'ai de l'input de mes essais, je vous donnerai mon avis 
Bientôt sur la piste, cela va faire mal...
Date du message : lundi 4 février 2019 à 21h21
Ju_bil
Lord of the ring
Date du message : mercredi 6 février 2019 à 14h15
letouriste89 a écrit :j'ai fais quelques essais pour la calibration avec leur 200gr de filaments fournis ainsi que 2 ou 3 impressions qui sont plutôt très bien niveau finition.
Après, comme étant ma première imprimante et expérience dans la 3D, je n'ai pas de comparaison avec d'autres produits.Sinon pour être tranquille, j'ai commandé 4 bobines sur hobbyking avec leur marque et qui vient d'un dépôt européen. Du coup frais de port gratuit pour un montant de 57€.
J'avais lu sur les forums de bons retours sur leur filament et puis à moins de 14€ la bobine de 1kg de PLA, je pense que le tarif est plus que correct.Prochain achat sera les TL-smoothers afin de voir l'amélioration apportée puisque cela est censé améliorer le lissage de l'impression.
Si c'est du E-sun je te souhaite d'être moins emmerdé que moi avec, j'ai été pas mal emmerdé avec ce fil que j'ai testé comme tout le monde vu son prix attractif... Et comme pas mal de monde j'ai pesté dessus ensuite...
NB : je suis pas le seul à pester dessus heing.
Ju bil
Le BraxeanSlotRing
Date du message : mercredi 6 février 2019 à 14h28
Non j'ai pris la marque hobbyking.
Pour le e-sun effectivement j'ai lu des avis partagé. Mais quel est le problème que tu as rencontré? Car des fois simplement un réglage de bonne température de lextrudeur et du bed ameliore un peu l'impression.
Ju_bil
Lord of the ring
Date du message : mercredi 6 février 2019 à 14h56
Différent souci en fait.
Déjà les batchs ne sont pas réguliers entre eux, et à chaque nouvelle bobine il faut vérifier les paramètres d'impression... C'est rédhibitoire pour moi, j'exige des résultats réguliers.
Mais encore plus le fait qu'il soit hydrophile, et donc que ses propriétés évoluent.
Genre 1 mois après ouverture il fait des bulles dans l'extrudeur (évaporation de l'eau qu'il a absorbé)... il devient très cassant au point de se briser entre l'extrudeur et la buse, voire même avant l'extrudeur à la sortie de la bobine...
J'ai pu en récupérer une fin de bobine en passant le fil dans un déshydrateur, il redevient à peu près utilisable, mais c'est pas folichon, je préfère éviter.
Ju bil
Le BraxeanSlotRing
Date du message : mercredi 6 février 2019 à 21h59
Merci pour ce retour je prends note .
Du coup tu tournes avec quoi comme PLA?
Ju_bil
Lord of the ring
Date du message : mercredi 6 février 2019 à 22h15
En PLA surtout 2 fils.
J'utilise surtout le Pro1 (Innofil 3D) pour mes projets persos. Très bons résultats, excellente adhésion entre couches et il supporte des températures un poil plus élevée que les PLA. Pas donné, mais excellent résultat. Pour le moment c'est celui qui me donne les meilleurs résultat pour mon travail perso.
Au taf on tourne essentiellement avec le fil de chez Radiospare aucun problème a signaler, ça marche très bien aussi, la surface est un peu moins jolie, mais c'est très propre aussi.
Ju bil
Le BraxeanSlotRing
spyder7400
Jeune Padawan sloteur
Genre : Masculin Masculin Inscription : 22/01/2018
Messages : 111
Piste : Scalextric
Nombres de voitures : 38
Date du message : jeudi 14 février 2019 à 22h58
Sinon en PLA pas trop cher et top il y a le Formfutura. J'utilise le Premium PLA et le Volcano PLA, qui sont de très bon produits, équivalent aux filaments propriétaire des grandes marques "zortrax, markerbot, ect"
En PLA français dans une gamme de prix correct il y a le SOVB3D, possibilité d'avoir des bobines de 500g à 8kg (prix dégressif environ 15€ pour les grosses bobines). Il y a des coloris intéressant chez eux, la qualité est moindre que le Formfutura, mais ça reste un bon produit
https://www.facebook.com/Picat-Carrosserie-290774191043079/
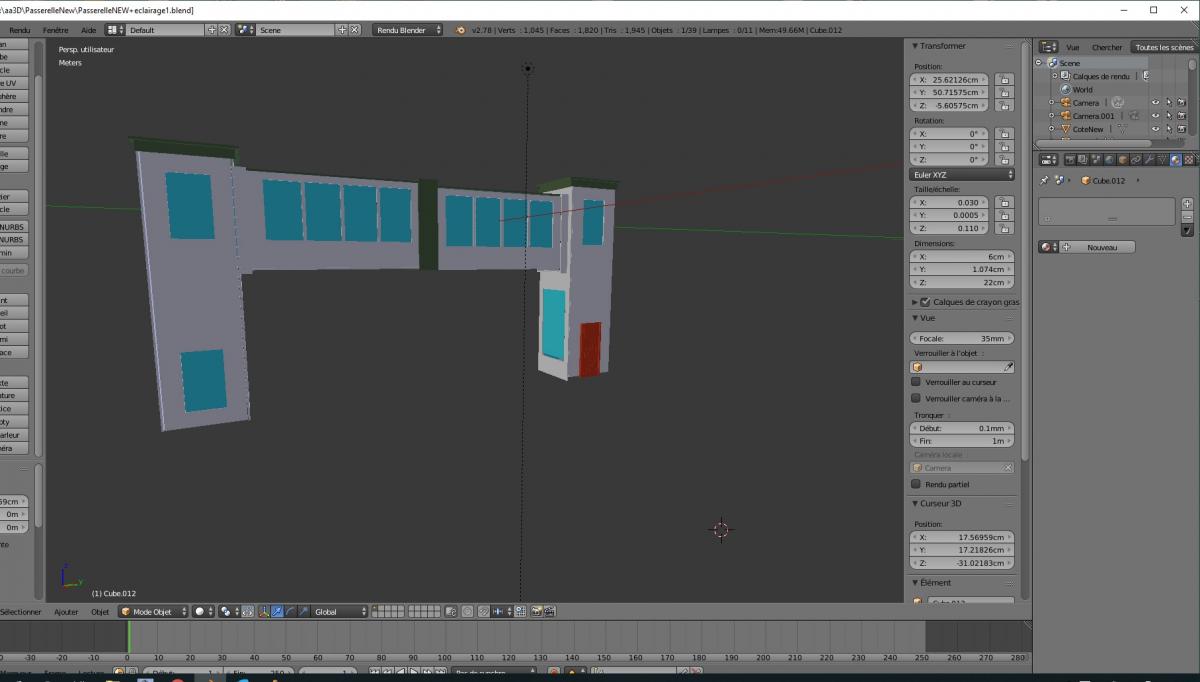
Date du message : vendredi 14 juin 2019 à 08h51
un petit retour ici ! le début d une passerelle:
voilà ce que cela donne .. mais en version 2 voies ! j ai prévu 2 versions 2 ou 4 voies !
un petit éclairage dedans !
ah oui , comme il faut bien préciser .. sur les photos .. on voit des élastiques et les fils d 'éclairage .. ne sont pas encore caché ... c est juste pour un essai avant le montage final !!!












