bien vu pour le lissage ...
j ai trop travaillé , d un coté les marches seules .. et l'assise séparément ..en plus je le vois sur la modélisation ...grrr
je vais revoir ça
- WWW.FRANCE-SLOTFORUM.COM
- Décos
- Imprimante 3D
Imprimante 3D
Date du message : vendredi 19 octobre 2018 à 15h16
Date du message : samedi 20 octobre 2018 à 12h32

impression d'un des ' grands cotés '
impression des ' verrières ' du fond .. 
Une de ces verrières en place ...
le temps que tout s 'imprime ça ma laissé un peu de temps sur Blender
j ai voulu améliorer le logo Esso et surtout le logo Castrol ( pas facile, mais j 'ai réussi cela)
voir la différence avec les photos plus haut !


à voir comment l'imprimante va me sortir cela !! !
Mais pas grave , j'ai appris pas mal de chose ce matin ...
Message modifié le samedi 20 octobre 2018 à 12h33 par gege13123
Date du message : samedi 20 octobre 2018 à 15h25
Message modifié le samedi 20 octobre 2018 à 15h30 par gege13123
Date du message : samedi 20 octobre 2018 à 18h27
Justement comment as tu fait pour le changement des couleurs? tu as fait les impressions en 2 fois puis collage?
Date du message : samedi 20 octobre 2018 à 20h43
oui au début de mes premières impression , j ai fais une fois en collage .... mais je me suis fais c.... à coller ..
là, je change mon fil ...a chaud ( pendant l'impression ).... c est chaud ... mais ça marche ... la preuve !!
je connais bien ma bécane ... (enfin je pense !)
je prépare mon deuxième fil , je vois a peu près sur Cura a quel couche je dois faire mon changement ! et roule !
Il y a une autre méthode qui consiste a mettre l'imprimante sur pose ! changer le fil .. et de remettre en marche
mais une fois sur pose l 'imprimante se positionne dans un coin et attend la remise en marche .. et a ce moment .. j ai un décalage quand l'imprimante revient en position ... elle ne se positionne pas exactement au même endroit ( quelques dixième de mm .. mais ça se voit)
petit aléa de mon imprimante pas chère je pense ! ou un capteur moyen ...
Message modifié le samedi 20 octobre 2018 à 20h51 par gege13123
Date du message : dimanche 21 octobre 2018 à 19h50
+1 nickel comme ca.
Du coup tu imprimes l'écriture sur quelle épaisseur ou de couches pour créer un relief cohérent?
Date du message : dimanche 21 octobre 2018 à 20h11
dimension hors tout du rectangle blanc !
100 x 20
et l 'écriture ' dépasse' de 2 mm
mais je pense 1 petit mm devrais suffire !
Message modifié le lundi 22 octobre 2018 à 18h43 par gege13123
Date du message : lundi 22 octobre 2018 à 18h50

et voila comme a préconisé letouriste89 , un petit ' lissage' pour ajuster la dernière marche ...
coté impression ..rien pour la tribune ... plu de fil blanc !!
concernant la 'pub'coté gauche je vais prendre autre chose que esso .. le logo me parait un peut court comparé au castrol !

voila pas de fil blanc pour le moment ..mais du gris pour les escaliers
Message modifié le mardi 23 octobre 2018 à 08h33 par gege13123
Date du message : mercredi 24 octobre 2018 à 15h54
je vous passe la modélisation ..
dernière pancarte pub directement le résultaten photo !

une petite vidéo , pour ceux qui voulaient se rendre compte de l'épaisseur !
sachant que mes pancartes font 100 x 20 x 2 mm ( tout ceci modifiable)
Oups la musique du Roi Lyon ..ben c est le petits fils .. en plein Dessin Animé !!
Date du message : mardi 30 octobre 2018 à 13h26
Date du message : dimanche 11 novembre 2018 à 14h16
Message modifié le dimanche 11 novembre 2018 à 19h24 par gege13123
Date du message : dimanche 11 novembre 2018 à 16h57
cbruno
Jeune Padawan sloteur
Date du message : mercredi 30 janvier 2019 à 22h53
c'est vraiment génial !
Ca me tente bien pour mon petit réseau ferroviaire HO et ma piste bois.
Comment procèdes tu pour modéliser / scanner les originaux ? ou alors c'est tout fait en programmation logicielle ?
Date du message : jeudi 31 janvier 2019 à 08h17
je fais tout via le logiciel Blender (gratuit -open source !) 


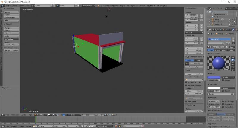
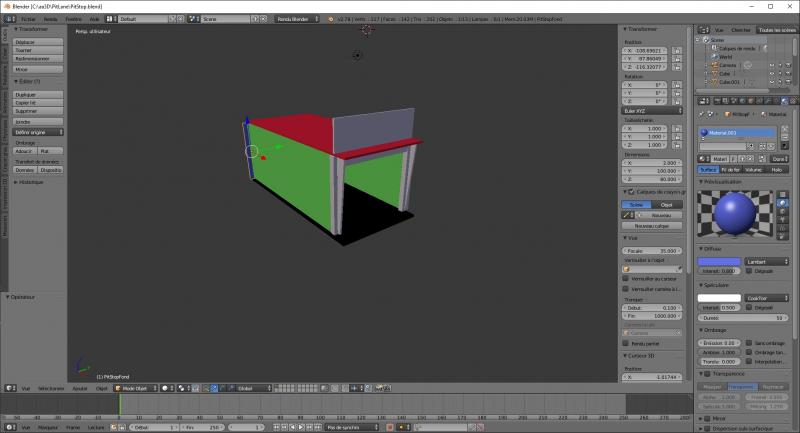
voila pour un exemple plus concret :
l'étude sur BLENDER !
et la réalité sortie de l'imprimante (en plusieurs fois!! )
j'ai une option porte du fond a gauche ou a droite !! 
voila le résultat ..
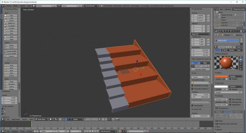
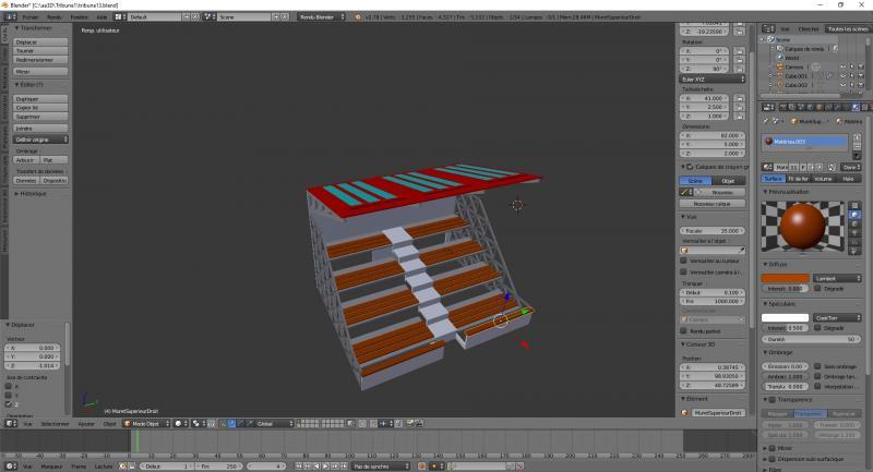
un autre :
une tribune 
la même après réalisation en réel 
voili voilà
je ne viens plus trop sur le forum , mais je suis content que certains s'intéressent a ce que je fais ..
depuis je me suis acheté une autre imprimante
Alfawize U20 :
2 gros avantage par rapport a mon anet a8 (qui me sert toujours!!! )
la surface de travail qui passe de 20cm sur 20cm sur 20cm pour l Anet A8 a 30 x 30 x 30 !!! et c est pas mal !
ET surtout !! si j ai une panne de courant !! l'imprimante reprends a l 'endroit ou elle c'était arrêtée !!! (sachant que des impressions peuvent durée .... longtemps ! en Heures !)
cbruno
Jeune Padawan sloteur
Date du message : jeudi 31 janvier 2019 à 08h37
gege13123 a écrit :Merci ! J'ai vu un test de l alfawise sur Youtube, c'est bluffant !je fais tout via le logiciel Blender (gratuit -open source !)
voila pour un exemple plus concret :
l'étude sur BLENDER !
et la réalité sortie de l'imprimante (en plusieurs fois!! )
j'ai une option porte du fond a gauche ou a droite !!
voila le résultat ..
un autre :
une tribune
la même après réalisation en réel
voili voilà
je ne viens plus trop sur le forum , mais je suis content que certains s'intéressent a ce que je fais ..
depuis je me suis acheté une autre imprimante
Alfawize U20 :
2 gros avantage par rapport a mon anet a8 (qui me sert toujours!!! )
la surface de travail qui passe de 20cm sur 20cm sur 20cm pour l Anet A8 a 30 x 30 x 30 !!! et c est pas mal !
ET surtout !! si j ai une panne de courant !! l'imprimante reprends a l 'endroit ou elle c'était arrêtée !!! (sachant que des impressions peuvent durée .... longtemps ! en Heures !)
Date du message : jeudi 31 janvier 2019 à 08h50
oui bonne machine , facile a monter ( 15 minutes ... )
tarif aux alentours de 250 Euros il me semble (très abordable)
cbruno
Jeune Padawan sloteur
Date du message : jeudi 31 janvier 2019 à 11h25
L'utilisation du logiciel demande-t-elle des notions particulières ou c'est assez intuitif ?


















