ça va l'imprimante apprécie sa nouvelle maison;
je peut recommencer a bosser ..
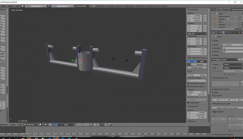
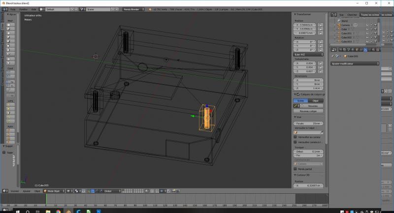
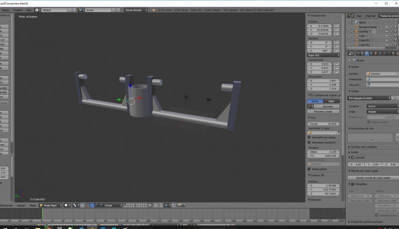
modélisation de projecteur ...
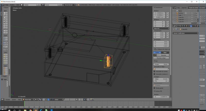
stade de Foot !!! 
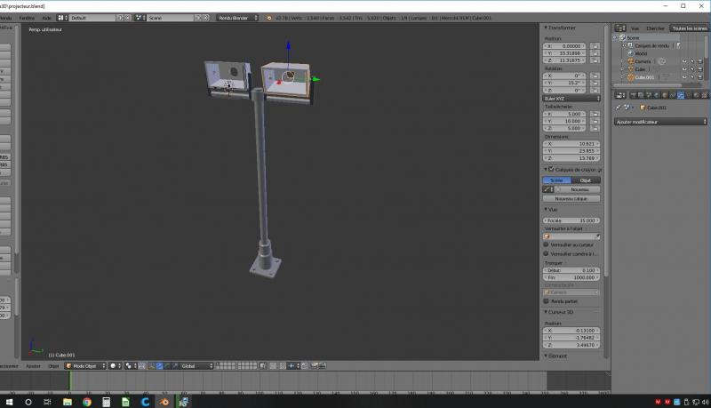
je profite de mes pieds de lampadaire ...
Date du message : jeudi 28 juin 2018 à 16h37

pas de réussite sur la première pièce ... cracccc
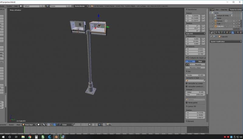
le bloc projecteur ça va !
bon ça me permet au moins de tester si le bloc se monte bien sur le bras porteur !
je vais utiliser ce type de LED très puissante ... c'est un projecteur !!
retour sur BLENDER pour améliorer les bras , on voit les triangles de soutien en plus
a tout
Date du message : jeudi 28 juin 2018 à 17h32
Message modifié le dimanche 1 juillet 2018 à 05h23 par gege13123
PAT28
Lord of the ring
Genre : Masculin Masculin Inscription : 02/01/2009
Messages : 1.298
Piste : Carrera
Nombres de voitures : ~170
Date du message : samedi 30 juin 2018 à 22h37
Superbe .
Date du message : dimanche 1 juillet 2018 à 05h13
oui .. c est puissant , ces petites LED
Date du message : jeudi 5 juillet 2018 à 07h15
je suis sur un projet ( pas vraiment du slot ,mais ça aide )
A une époque j avais une alimentation de labo
je compte bien m'en refaire une , comme je bricole de plus en plus sur l' électronique !
et marre de tester mes LED et autres montages sur des piles !!!
voici mon projet :
J'ai fais une double alim .. (mais a voir ,si double ou simple) !!, je vais savoir peut être des contraintes de places (transfo ?) 

concernant l alimentation , je prends un kit à monter: de 0 a 30 volts de 0 a 3 A (donc a voir si je prends 2 kit ou pas !!)
voici pour l afficheur .. volts et ampères ! (oups la photo a l'envers !)
voici pour la connectique
et la bobine de fil 
manque le transfo , radiateur , ventilateur ..
je sais pas si je fais un autre post ..concernant ce sujet !! ou si je continu ici
Message modifié le jeudi 5 juillet 2018 à 07h19 par gege13123
Date du message : lundi 9 juillet 2018 à 22h01
gege13123 a écrit :J'ai fais une double alim .. (mais a voir ,si double ou simple) !!, je vais savoir peut être des contraintes de places (transfo ?)
concernant l alimentation , je prends un kit à monter: de 0 a 30 volts de 0 a 3 A (donc a voir si je prends 2 kit ou pas !!)
juste mon avis: si la place te le permet, pars sur deux alimentations différentes soit une par voie.
Cela te permettra d'éviter une sur-intensité sur la voie 2 si la voiture de la voie 1 sort par exemple. Imagine tu arrives en bout de ligne droite avec un virage serré, gros freinage en vue, l'autre voiture sort de sa voie, et la bing 3A d'un coup à mon avis tu sors.
Après pour le prix d'un transfo selon ou tu l'achètes, cela n'est pas forcément un gros investissement supplémentaire.
Maintenant, je n'ai pas non plus une grosse expérience en électronique et électricité, attends d'autres avis.
Pour mon alimentation en cours de réalisation, 2 transfo sont prévus et un troisième de 12v pour une sortie pour les accessoires (éclairage par exemple)
Si cela peut t'aider ;)
PS: nickel comme toujours tes lampadaires ... par contre le PLA opaque n'atténue pas trop la puissance d'éclairage?
Message modifié le lundi 9 juillet 2018 à 22h03 par letouriste89
Date du message : mardi 10 juillet 2018 à 06h16
lol ... merci ..mais non ..cette alim ... c est juste pour ma bricole en électronique ( j'avais préciser) , pas pour le slot
c 'est une alimentation de laboratoire ..
l' éclairage est un peu atténué pour les lampadaires , pas pour les projecteurs !!qui sont vraiment puissant

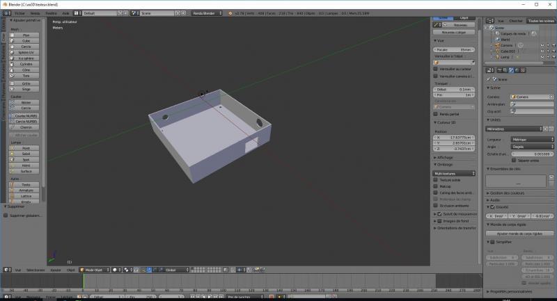
face avant en court pour l'alim 
je vous montre aussi des 'trucs' que je fais comme ça , ça vous donne une idée de ce qui est réalisable
ici , mon voisin a cassé , une boite de son casier de rangement , du coup , j ai essayé pour le dépanner et par défis !!! !
mais bon , c'est pas vraiment là ou l'imprimante est vraiment utile !!
Message modifié le mardi 10 juillet 2018 à 06h17 par gege13123
Date du message : vendredi 20 juillet 2018 à 20h02
j'attends les voltmètres et ampèremètres digital , pour terminer mon alimentation de laboratoire !
en attendant je viens de recevoir un petit kit , pour tester les composants ..
bon, c 'est pas du slot mais ça peut aider, pour ceux qui fouine un peu dans les composants !

voilà , c'est monté !
j'ai branché une résistance dessus .. et hop
la ligne du dessus on voit que j'ai branché une résistance entre la broche 1 et 3 de l'appareil
et la deuxième ligne ..la valeur de la résistance !
plus sympa que :
sur mon multimètre ... 
je teste un condensateur
idem ,clair pour la lecture de la valeur
test d'un transistor 
transistor PNP les broche C B E sont banchées sur les entrée 1 ,2 et 3 de l'appareil !!!
bon , ça c'est fait !! !
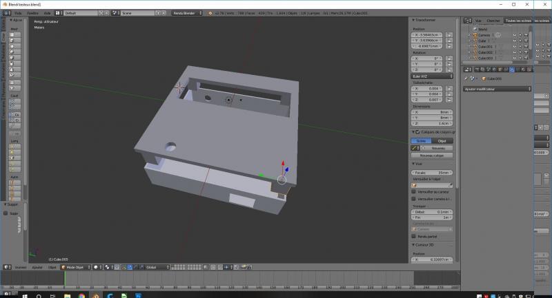
maintenant modélisation d'un boitier !
facile !
2 Heures après , ça sort de l'imprimante 3D
et voilà ...
plus qu'a faire le ' couvercle'
PAT28
Lord of the ring
Genre : Masculin Masculin Inscription : 02/01/2009
Messages : 1.298
Piste : Carrera
Nombres de voitures : ~170
Date du message : samedi 21 juillet 2018 à 10h36
pas mal du tout beau travail.
Date du message : samedi 21 juillet 2018 à 15h34
PAT28 a écrit :merci !pas mal du tout beau travail.
Date du message : jeudi 11 octobre 2018 à 11h36
2 petites nouvelles rapidement :
en vidéos 2 modélisations
un poste de secours
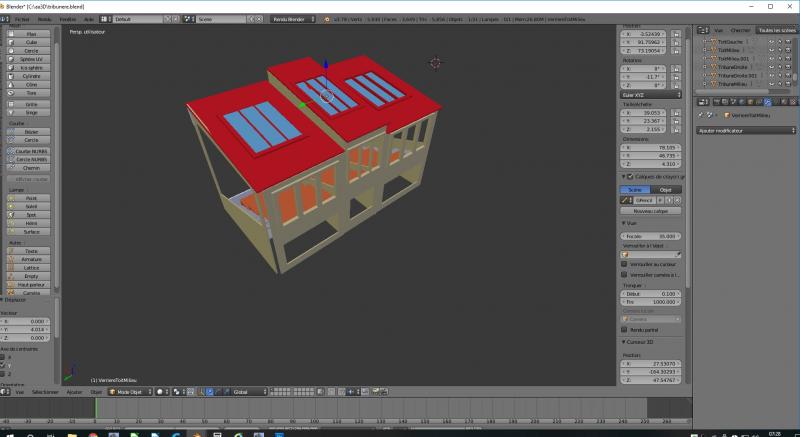
une tribune
en photo le poste de secours fini 

l'intérieur
en vidéo l'imprimante 3D entrain de faire une des faces du poste de secours:
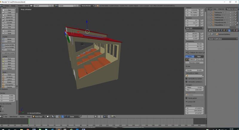
photo des différents éléments composant le toit de la tribune
Quand j ai le temps , je travaille un peu sur ma tribune
voici quelques photos ..si vous avez des idées (constructives !!!) d améliorations
j'ai mis des verrières sur les toits , je pense faire la même chose sur l arrière
je précise aussi que les différents éléments ne sont pas bien assemblés sur les images !!!





une petite vidéo
Message modifié le mardi 16 octobre 2018 à 08h11 par gege13123
Date du message : jeudi 18 octobre 2018 à 15h23

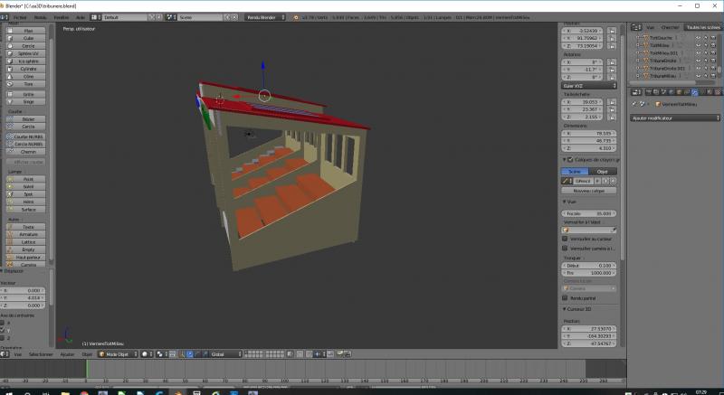
J'ai isolé la tribune ' esso' pour mieux voir les différentes façons d assembler les pièces !
et j ai commencé a faire les pièces avec l imprimante
voici différentes vues . assemblages de 'fortune' pour le moment !!! ( je précise !! )


vue de face sur l escalier ( tribunes a venir)
J'en ai profité pour faire des "verrières" (J'en ferais d autre pour le fond de la tribune)
pas trop mal ..
voili voilà
Date du message : vendredi 19 octobre 2018 à 15h12
Pourquoi ne pas avoir supprimer la dernière marche du haut pour lisser avec les assises ?
sinon toujours très sympa à regarder ton évolution de la 3d 

