Pas évident a prendre en photo c est sur. il y a moyen de cacher les fils en plus dans le poteau
C est toi qui a fait le clignoteur ?
tu vas rire ,le comble c est ma voiture échelle 1 qui est a coté, couleur identique en plus 
- WWW.FRANCE-SLOTFORUM.COM
- Décos
- Imprimante 3D
Imprimante 3D
PAT28
Lord of the ring
Genre : Masculin Masculin Inscription : 02/01/2009
Messages : 1.298
Piste : Carrera
Nombres de voitures : ~170
Date du message : mardi 29 mai 2018 à 20h56
Date du message : mardi 29 mai 2018 à 21h08
PAT28 a écrit :Pas évident a prendre en photo c est sur. il y a moyen de cacher les fils en plus dans le poteau
C est toi qui a fait le clignoteur ?
tu vas rire ,le comble c est ma voiture échelle 1 qui est a coté, couleur identique en plus
oui .. les fils passeront dans le poteau (mais je l'avais noté !!)
Date du message : dimanche 10 juin 2018 à 13h13
salut gege13123,
dis voir, tu as un peu de photos de la mise en situation sur piste de tes créations 3d? juste histoire de rajouter une couche pour se motiver à acheter une imprimante ....
merci
Date du message : lundi 11 juin 2018 à 13h50
non , pas de mise en situation , la plupart des objets que j'ai fais ne vont pas sur mon circuit .. (tour de contrôle !!! ... rampe de départ F1 !!!! )
mon circuit est sur 4 planches démontables ( me reste la 4 quatrième planche a faire ) , le seul moyen d'en profiter et de le ' monter' en extérieure ( pas de place dédié à l'intérieur ) , donc pour le moment avec le temps qu'il fait ... bof bof !!
je ne suis pas un 'sloteur' pur et dur ... ce n'est qu une de mes nombreuses activités ..
en photo jointe la planche 2 et 3 assemblées
mais rien dessus de mes réalisation en 3D , même pas mes lampadaires lol !!
mais sur la gauche en bas et prévu , une sorte de 'snack' ((aire de repos !!! ) en face la portion non , terminé ?? je ne sais pas .. (garage ? , parc ? vache ??? .
mes feux tricolores vont illuminer le carrefour ! (vraiment pas un circuit de sloteur) juste pour le fun ..
voili voilà
Message modifié le lundi 11 juin 2018 à 13h51 par gege13123
PAT28
Lord of the ring
Genre : Masculin Masculin Inscription : 02/01/2009
Messages : 1.298
Piste : Carrera
Nombres de voitures : ~170
Date du message : samedi 16 juin 2018 à 09h08
Avec ta table et le parasol manque plus que l apéro pour voir les voitures passer
Date du message : samedi 16 juin 2018 à 13h30
boire ou conduire ... .
Date du message : samedi 16 juin 2018 à 19h55
Message modifié le samedi 16 juin 2018 à 20h02 par gege13123
PAT28
Lord of the ring
Genre : Masculin Masculin Inscription : 02/01/2009
Messages : 1.298
Piste : Carrera
Nombres de voitures : ~170
Date du message : samedi 16 juin 2018 à 20h01
Super sympa .tu es plus en avance que moi .Pas trop de temps en ce moment pour m y remettre à fond.
Date du message : samedi 23 juin 2018 à 10h58
gege13123 a écrit :chronomètre .. compte tour ... en XXL ... 10 cm de Haut !!!je vais me faire un afficheur 7 segments XXL
pas mal ... on verra pour les applications
je me fais un 'driver ' pour alimenter les LED mais rien avoir avec l'impression 3D ,je devrais peut être faire un autre post concernant l'électronique
Message modifié le samedi 23 juin 2018 à 11h13 par gege13123
PAT28
Lord of the ring
Genre : Masculin Masculin Inscription : 02/01/2009
Messages : 1.298
Piste : Carrera
Nombres de voitures : ~170
Date du message : samedi 23 juin 2018 à 12h37
Oui ça serait bien .
Ça m intéressé déjà. Bon début, plaquette veroboard résistance transistor.
Avec un p'tit schéma ça serait cool
C est prévu pour un decompte de départ ?
Date du message : samedi 23 juin 2018 à 13h28
a voir .. je suis parti sur un afficheur 7 segments ( 4 LED par segments)
je n'ai pas encore choisi anode ou cathode commune !! a voir
c'est un peu le foutoir derrière
il me suffit de relier tout les plus ou tous les moins .. pour changer mon afficheur 7 segments en anode ou cathode commune !
je pense que pour les LED pas besoin de schéma
J'ai choisi de les monter en parallèle (il me semble que ce serait mieux en série, mais ça fonctionne très bien comme cela !)
pour la carte ' driver' 7 fois le schéma :
je l'ai fais en vitesse sous Blender , vue de DESSUS !!!
concernant le 2N2222 , on peut y aller et brancher tranquillement une vingtaine de LED (même bien plus de mémoire)
Message modifié le samedi 23 juin 2018 à 13h32 par gege13123
Date du message : mardi 26 juin 2018 à 15h01
pas d objet au 1/32 en ce moment !!!
je suis entrain de construire un petit lit douillet pour mon imprimante
si vous devez en acheter une / il faut bannir salon .... et autre .. il lui faut en endroit dédié ... trop bruyant !!
au début ça va ..presque marrant .. mais a force !!!
voilà pour la petite histoire ..
le caisson .. 1m70 0.6 x 0.5
au milieu je vais terminer un tiroir !
mise en place d'une 'mousse' antivibration ... 
la bête est dedans ...
tout ce que vous voyez en rouge : Ce sont des améliorations apportées à l'imprimante afin de gagnée en stabilité rigidité .. et confort d(utilisation
et ça marche ... 
et voilà ..ce que j 'ai fait en amélioration ..et que je dois installer dessus !!
en bleu au premier plan , un niveleur automatique , à installer aussi !!!

voici pour ne pas avoir de problème avec la bobine de fil ...Celle fourni avec l'imprimante était moyenne !!
idem ; fait avec l'imprimante et 4 roulements a bille 
je vais y faire un passe fil , afin que le fil ne s 'abîme pas en frottant sur le bois
en bas , j'ai prévu un onduleur afin de pallier au saute d'humeur d'EDF ( en cas de coupure , l'imprimante ne reprends pas là ou elle était resté ..... la pièce et donc foutue sachant que certaine pièces prennent plus de 10 H !!! )
le caisson est sur des roulettes .. je peux le trimbaler ou je veux !! ou presque !
voilà
juste sur l'imprimante 3D !
Message modifié le mardi 26 juin 2018 à 15h07 par gege13123
PAT28
Lord of the ring
Genre : Masculin Masculin Inscription : 02/01/2009
Messages : 1.298
Piste : Carrera
Nombres de voitures : ~170
Date du message : mercredi 27 juin 2018 à 18h26
bravo beau travail . A la pointe de la technique quand même pour l imprimante. belles améliorations pour optimiser l imprimante aussi.
Date du message : mercredi 27 juin 2018 à 19h48
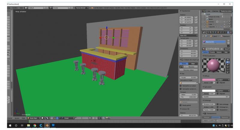
je fais une façade ( petite maison ou autre )
style ' bois' 
et je peux y ajouter mes portes et fenêtres 
c 'est la que je veux faire intervenir la CNC (voir ce post) pour faire les façades..
(avec l'imprimante je peux faire des façades 2 fois plus long que cet exemple , avec une consommation de fil importante )
la CNC me permet 3 fois plus de longueurs en travaillant sur un matériau moins cher ( bois)
l'imprimante 3D serait plutôt utile pour les fenêtres portes et autres ..
enfin dans mon idée
Message modifié le mercredi 27 juin 2018 à 19h49 par gege13123












