- WWW.FRANCE-SLOTFORUM.COM
- Décos
- Imprimante 3D
Imprimante 3D
Date du message : samedi 5 mai 2018 à 07h08
Date du message : dimanche 6 mai 2018 à 20h53
finalement l'escalier sera a l'extérieure , faute de place (semblable a l'original)
voila comment je vois le truc ..
faut que je termine cette face , la face arrière juste un panneau , le toit et l'intérieure !
mais je viens de me rendre compte..que mon circuit , n'a pas besoin d'une tour de contrôle ... puisque c est plutôt un circuit champêtre ! zut !!LOL
Date du message : mardi 8 mai 2018 à 07h46

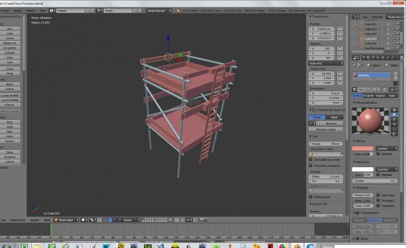
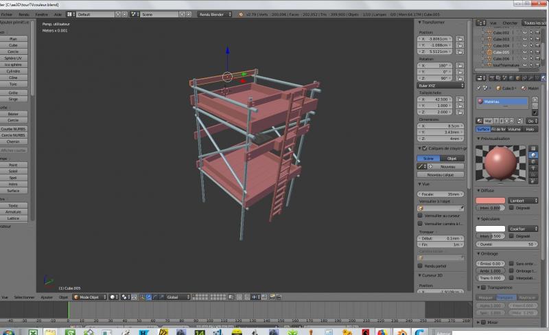
voila ce que ça va donner à peu près !! juste posé, par encore assemblé
la rambarde a finir .... .

ce matin , j ai posé le carrelage .. au rez de chaussé .... mal au genou !!!
du coup , je fais l électricien ... essai d un éclairage !! !
vue rez de chaussé bureau
je vois aussi qu'il y a moyen d améliorer encore ... en faisant l'intérieur des fenêtres

finalement le coup de l'éclairage me plait bien .. 
du coup , je sépare le haut du bas !
bon c'est vrai faut que j'enlève l'élastique
je compte aussi .. faire des angles de bas en haut dans les coins du bâtiment , pour mieux finir , ou un coup de peinture ... a voir 
voilà , comme quoi en mélangeant les méthode classiques et l'imprimante 3 D on peut arriver a un truc correct
Message modifié le mardi 8 mai 2018 à 12h44 par gege13123
Date du message : mardi 8 mai 2018 à 16h01
gege13123 a écrit :on peut arriver a un truc correct
euh c'est de l'ironie ????
c'est super sympa tout ca, mais attention à ta cadence. maintenant il nous faut un projet régulièrement, tu ne peux plus t'arrêter comme ca.
bravo pour ce travail.
Date du message : mardi 8 mai 2018 à 17h02
Message modifié le mardi 8 mai 2018 à 19h05 par gege13123
gilou-971
Modérateur
Genre : Masculin Masculin Inscription : 21/10/2010
Messages : 10.301
Piste : Carrera
Nombres de voitures : Trop
Date du message : jeudi 24 mai 2018 à 19h11
c'est sympa mais pourquoi cette obsession de refaire les objets Scalectrix?
c'est juste une question, hein, rien de critique dans mon propos
Plus les choses changent plus elles restent les mêmes
Date du message : jeudi 24 mai 2018 à 19h25
disons que je regarde un truc , je me lance sur le logiciel de modélisation(plein de chose que j'ai faites en modélisation -sans impression 3D que je n'ai pas montré ici) . et hop après , j essaye voir ce que ça donne sur l imprimante , pour tout pas seulement scalex . Au debut , j ai commencé par de petits objets ( la malle , les barils , l'établi , le bureau , la douche , l'équipement d atelier , poubelle , les lampadaires , la niche du chien , borne incendie (idée en passant à coté de celle qui est près de chez moi !), bidon de lait ,la remorque , barrière de police , portail , balustre ,.. voili voilà
PAT28
Lord of the ring
Genre : Masculin Masculin Inscription : 02/01/2009
Messages : 1.298
Piste : Carrera
Nombres de voitures : ~170
Date du message : mardi 29 mai 2018 à 19h53
Pas mal le panneau. 



















