une cantine , une servante d atelier
- WWW.FRANCE-SLOTFORUM.COM
- Décos
- Imprimante 3D
Imprimante 3D
Date du message : vendredi 20 avril 2018 à 11h54
Date du message : dimanche 22 avril 2018 à 16h04
non, non, non, ne t'arrêtes pas comme ca!!!
c'est vraiment sympa à suivre tes créations et plus ca va, plus je me dis que je passerai bien par la case achat d'une imprimante 3d.
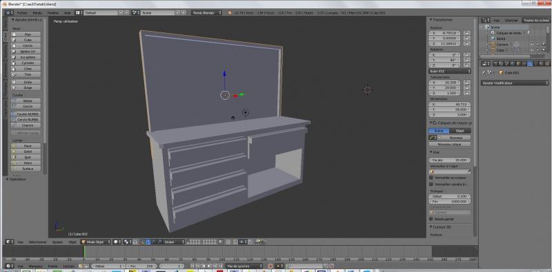
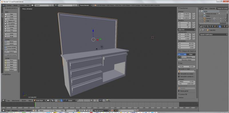
Sinon question technique, tu imprimes tes éléments en plusieurs pièces? comme par exemple l'établi, l'intérieur est creux? et tu y colle par dessus le plateau?
Bref continues et fais toi plaisir, c'est ca aussi le slot.
Date du message : vendredi 27 avril 2018 à 18h37
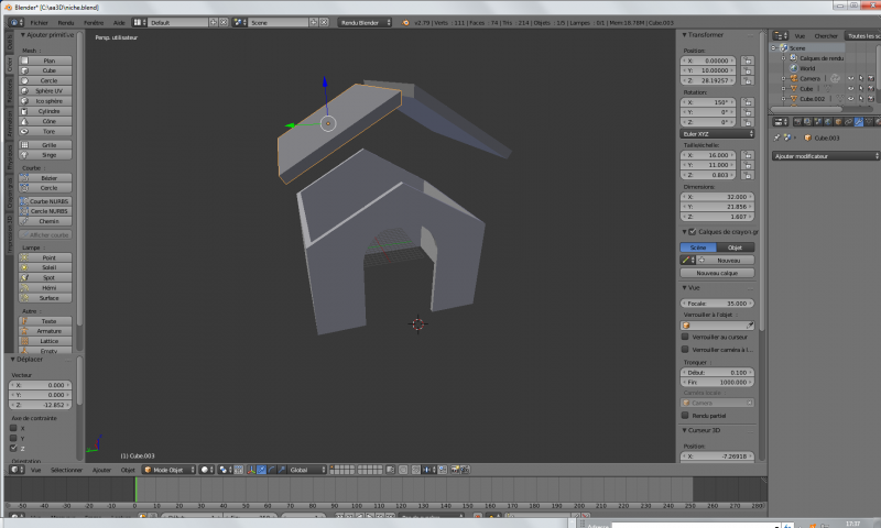
pour ceux qui veuille un peu savoir comment ça fonctionne une imprimante 3 D
un exemple simple
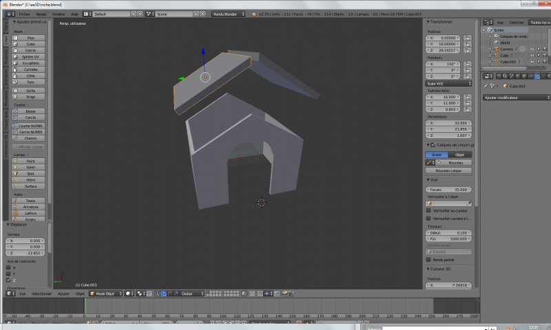
j'ai modélisé une niche de chien il y a quelques temps sous BLENDER ( logiciel de modélisation gratuit ) !
avec l habitude je sais que la niche passe pas en un coup !!
on voit donc une sorte d éclaté sur la vue
donc 3 pièces
le corps de la niche
et 2 pentes de toit
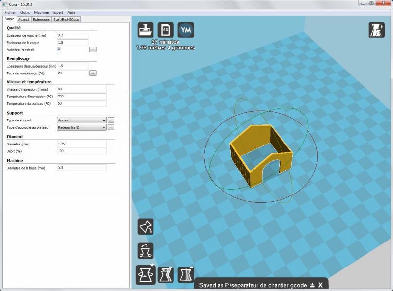
il faut après changer de format (stl par exemple blender c est le faire !!) pour passer a ' quelque chose que va reconnaitre l'imprimante
un Logiciel CURA ( fourni avec l'imprimante ) ou autre !
cura nous donne le temps d'impression , la longueur de fil utilisé ici 37 minutes et 1m 35 de fil
pour les 2 pentes de toit 32 minutes et 1m46 de longueur de fil
donc juste pour une simple niche on part pour grosso modo 1 h 10 d'impression !!
le résultat :
un collage ! colle pvc , super glu , néoprène .... 
là, je vais dépasser un peu le cadre de l'impression 3D
parce qu'il faut bien les terminer ces objets !!
donc peinture 
première couche !!
très peu de peinture ( noire) beaucoup d'eau !! 
je choisi 2 sortes de marron et le noir
voilà un mélange de teinte a peu près correcte (surtout rien d uniforme !!!)
et la je prends un peu de marron et beaucoup de blanc
et je vais faire ce qu'on appelle brossage a sec ( voir sur google)
avec très peu de peinture ..pinceau frotté pour enlever la peinture !
je brosse a sec .. et je reviens après chaque séchage et je rajoute toujours du blanc
j arrive au dernier brossage avec du blanc pure
et voilà le toutou est prêt a entrer dans sa niche ! 
( j'ai un peu abusé du brossage a sec !!! )
voilà , je vous ai fais un avant après !
a binetôt
Message modifié le vendredi 27 avril 2018 à 18h42 par gege13123
cousinhub88
Sloteur de l'extrême!
Genre : Masculin Masculin Inscription : 03/08/2006
Messages : 6.890
Piste : Bois davic
Nombres de voitures : > 100
Date du message : samedi 28 avril 2018 à 08h19
vraiment sympa, du beau boulot.
Il y a une vie après le Carrera, une piste Sillage Racing 
http://lecircuitdessapins.blogspot.fr/
Date du message : vendredi 4 mai 2018 à 07h11
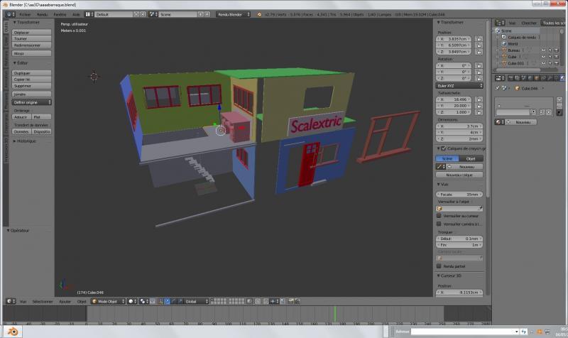
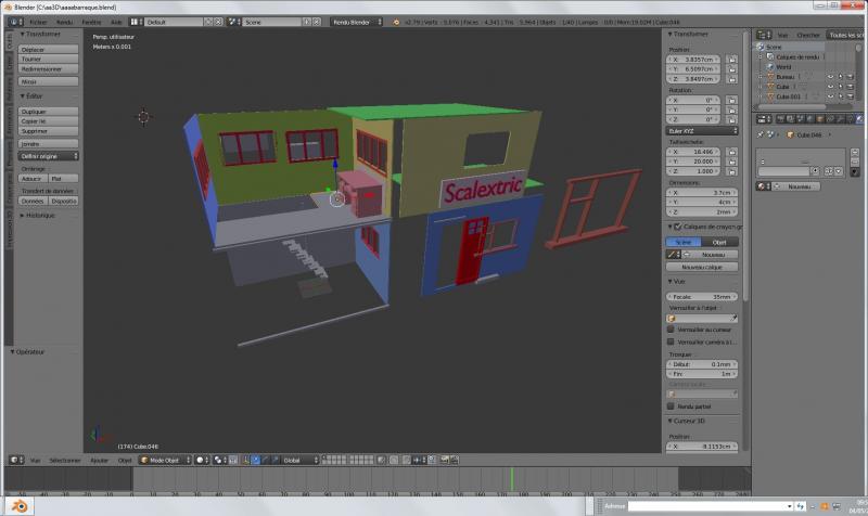
je me lance un peu plus loin
(les couleurs c est juste un repérage)
mais bon , je pense qu avec l 'imprimante il est plus judicieux de ne pas faire ,les murs toit ,
de réserver ceci a une méthode classique (vieux calendrier , carton plume ....)
pour faire un mur en carton , j en ai pour 1 minute !!
l imprimante va mettre 2h (plus le cout du PLA)
par contre pour faire la porte .. l'imprimante va rigoler ... si je doit la faire 'a la main' moins marrant pour moi ,et moins bien fait
et tout ce qui est écriture en relief .. . à la main , j y pense même pas !! !
je vais tenter de faire ce genre de bâtiment en exploitant les 2 méthodes ( si j ai le temps !!! )
Message modifié le vendredi 4 mai 2018 à 07h22 par gege13123
Date du message : vendredi 4 mai 2018 à 16h24
Date du message : vendredi 4 mai 2018 à 18h06
Magnifique travail.
On voit l'évolution de ton "apprentissage" ....
Qu'as tu pris pour faire les vitres?
PAT28
Lord of the ring
Genre : Masculin Masculin Inscription : 02/01/2009
Messages : 1.298
Piste : Carrera
Nombres de voitures : ~170
Date du message : vendredi 4 mai 2018 à 18h29
Ça le fait super bien bravo.
Date du message : vendredi 4 mai 2018 à 18h47
les vitres .. lol , c 'est l occasion qui a fait le larron ...
ma femme a fait un bobo a l épaule .. nécessitant la pose de sorte de patch anti inflammatoire :
le patch en question a une protection .. .
pas autocollant ...simple protection !
quand j'ai vu , ça a fait tilt !! j'en ai gardé quelques uns !!!
Message modifié le vendredi 4 mai 2018 à 18h48 par gege13123
penn_ar_slot
Sloteur Fou
Genre : Masculin Masculin Inscription : 05/04/2017
Messages : 648
Piste : Scalextric
Date du message : vendredi 4 mai 2018 à 19h41
Il faut absolument que je montre ça à ma compagne. .. Elle croît que je suis le seul à garder des tas de choses en disant ça peut servir... 
J'en profiterai pour bien lui faire passer le message sur les imprimantes 3D...
Thierry
penn_ar_slot
Sloteur Fou
Genre : Masculin Masculin Inscription : 05/04/2017
Messages : 648
Piste : Scalextric
Date du message : vendredi 4 mai 2018 à 19h44
Mais j'oubliais l'essentiel :
Chapeau bas c'est du bon boulot
Thierry
Date du message : vendredi 4 mai 2018 à 20h10
penn_ar_slot a écrit :merci !! toujours cool , les encouragements !Mais j'oubliais l'essentiel :
Chapeau bas c'est du bon boulot
























