tant que je suis coté campagne !!!
un bidon de lait
avec le rendu :
peut être un peu gros ..
- WWW.FRANCE-SLOTFORUM.COM
- Décos
- Imprimante 3D
Imprimante 3D
Date du message : jeudi 8 mars 2018 à 09h08
Message modifié le jeudi 8 mars 2018 à 10h45 par gege13123
fandekawa
Jedï d'honneur
Genre : Masculin Masculin Inscription : 07/08/2011
Messages : 2.625
Piste : ninco
Date du message : jeudi 8 mars 2018 à 22h17
Bravo pour toutes ces belles réalisations!!!! Tous ces accessoires sont vraiment sympas et ça donne envie....
seul bémol/question: quel est l'intérêt de faire des pneus en impression 3D alors qu'on peut récupérer des pneus de Slot usés qui seront à mon avis plus réalistes ?
Et plutôt que du fil rouge (pour la borne incendie), pourquoi ne pas la faire et la peindre ensuite ?
Sinon je trouve que ça ouvre énormément de possibilités et c'est tout simplement génial !!!!!!!!!
Bon courage pour la suite 
la vie est courte, foncez!!!
fastwagon
Jedï d'honneur
Date du message : jeudi 8 mars 2018 à 23h46
gege13123 a écrit :Non, c'est la vache qui est petite!...
fandekawa a écrit :seul bémol/question: quel est l'intérêt de faire des pneus en impression 3D alors qu'on peut récupérer des pneus de Slot usés qui seront à mon avis plus réalistes ?
Et plutôt que du fil rouge (pour la borne incendie), pourquoi ne pas la faire et la peindre ensuite ?


Message modifié le jeudi 8 mars 2018 à 23h46 par fastwagon
Date du message : vendredi 9 mars 2018 à 05h39
fastwagon a écrit :gege13123 a écrit :Non, c'est la vache qui est petite!...
fandekawa a écrit :seul bémol/question: quel est l'intérêt de faire des pneus en impression 3D alors qu'on peut récupérer des pneus de Slot usés qui seront à mon avis plus réalistes ?
Et plutôt que du fil rouge (pour la borne incendie), pourquoi ne pas la faire et la peindre ensuite ?
![]()
oui enfin , les pneus modéliser servent , uniquement .. a avoir une taille qui correspondent ( sinon, on va me faire des remarques la dessus) .... mais en aucun cas , je vais les sortir avec l imprimante .. je pensais que ça coulait de source lol .. on voit sur l image que ce ne sont que de vague cylindre .. (à la dimension) donc , idem pour la machine à équilibrer .. je mettrais une vraie roue .. (enfin une vraie de voiture au1/32 !!!!!! vaut mieux être précis re lol ) pour le cric aussi par exemple .. le levier ne sera pas modélisé ... mais je prendrais un petit bout de tube (ou autre) pour le mettre a cette endroit .. la modélisation me sert surtout à avoir une idée générale de ce que je veux , et les objet ne sont que rarement imprimé ..comme sous blender ( bien souvent , il faut que j imprime en plusieurs morceaux et que je fasse l assemblage ( pas pour les barils ) ! ( contrainte d'impression 3D)
Message modifié le vendredi 9 mars 2018 à 06h02 par gege13123
David Perone
Visiteur
Date du message : lundi 12 mars 2018 à 17h14
Salut Gege
Tes barrières métalliques (je languis de les voir finies avec les pieds inclinés) et tes équipements d'atelier (tour à roue et desserte d'atelier) m'intéressent beaucoup.
Tu serais prêt les vendre et si oui combien?
Envoie moi un mp pour me dire stp
Merci
Only Maxi 5
PAT28
Lord of the ring
Genre : Masculin Masculin Inscription : 02/01/2009
Messages : 1.298
Piste : Carrera
Nombres de voitures : ~170
Date du message : mardi 17 avril 2018 à 05h38
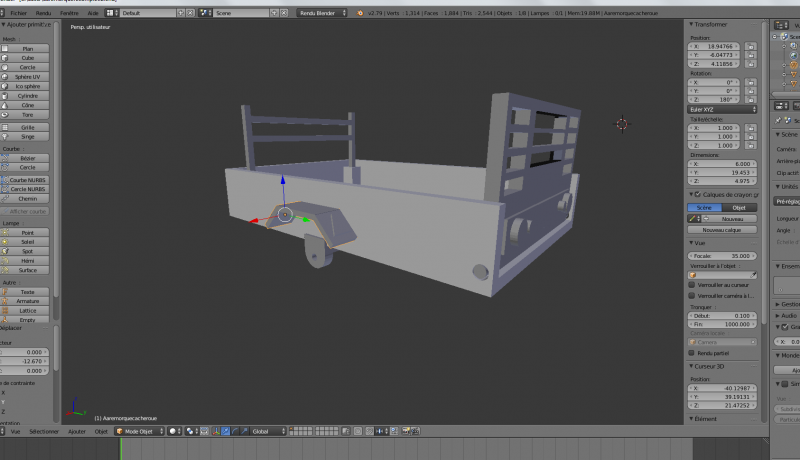
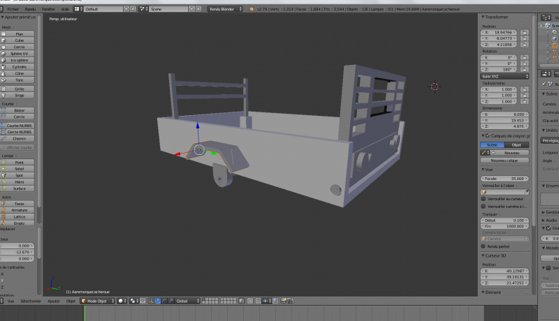
Bien sympa cette remorque pour la déco.A quand le plateau porte voiture.
Je suis sur que tu y a déjà pensé. ☺
DUKE
Lord of the ring
Genre : Masculin Masculin Inscription : 19/01/2015
Messages : 1.333
Piste : piste bois
Nombres de voitures : oui
Date du message : mercredi 18 avril 2018 à 18h07


te montes bien, te descends bien mais te freines beaucoup trop tôt
willythekid72
Lord of the ring
Genre : Masculin Masculin Inscription : 31/10/2010
Messages : 1.562
Piste : SCALEXTRIC
Nombres de voitures : 50
Date du message : mercredi 18 avril 2018 à 18h46



Trop super, tout ça
calibanproject
Bargeots
Genre : Masculin Masculin Inscription : 20/01/2009
Messages : 349
Piste : slot-it
Nombres de voitures : 25 ans
Date du message : mercredi 18 avril 2018 à 21h08
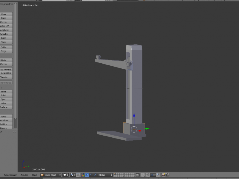
gege13123 a écrit :c est vrai que j ai un peu de temps en ce moment
j attaque le' pont de levage'si vous avez des idées de créations , je suis preneur
pas d animaux ou autres , je n ai pas la fibre artistique pour cela
je reste dans le carré le rond .. le triangle
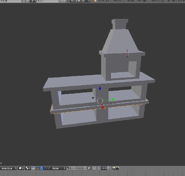
Heuuuuuuuu, moi je serai preneur d'une tonnelle et d'un barbuc
si tu fournis les stl en plus...
:p
equalimages
Bargeots
Genre : Masculin Masculin Inscription : 26/12/2017
Messages : 214
Piste : carreraD32
Nombres de voitures : 12
Date du message : jeudi 19 avril 2018 à 14h21
magnifique... joli pont deux colonnes
Sloteur pour le plaisir
Equalimages photographies... www.equal-images.book.fr
Date du message : jeudi 19 avril 2018 à 14h59
equalimages a écrit :merci , les encouragements ça fait toujours plaisir ... je vais mettre les photos du barbecue ...magnifique... joli pont deux colonnes

























