Je me lance dans la réalisation de feu tricolore ( je reviendrais plus tard pour la finitions des lampadaires .. -voir se post- , j 'attends de savoir exactement ou les poser pour finir le réglage hauteur et zone d'éclairage )
donc en allant chercher de la colle a bois je suis tombé sur ceci :
je ne sais pas trop ou je vais ... mais j y vais ... 
quelques LEDs
ça devrait aller .... 
a voir avec du rond .... 
ou du carré 
voici le boss qui va commander les feux ... un peu de programmation ... je vais tester tout ceci ... a bientôt
- WWW.FRANCE-SLOTFORUM.COM
- Décos
- Feu tricolore
Feu tricolore
- 1
- 2
Date du message : dimanche 11 juin 2017 à 13h30

Date du message : dimanche 11 juin 2017 à 19h54
cet apres midi ....piscine ....
ce soir un peu de soudure .... 
je me fait une sorte de 'gabarit' pour pouvoir souder mes LED
je dois faire passer 4 Fil dans le 'pied' du Feu ...
je n'ai pas trouver dans ma 'réserve' la couleur de fil correspondant à la couleur de LED ..mais bon !
voilà ..ça tient bien ... pour le moment !!!! 
voilà un premier essai ... je vais peindre en noir .. ou autre ... avant d'y mettre les LEDs et de coller à la colle thermofusible
pour fermer derrière et le dessus ... je ne sais pas ..pas encore ...
bon la suite ... 
pour faire le pied .... j ai pris les même tube alu que pour mes lampadaires ... un petit un plus gros un coup de peinture ... 
test des Led ... ça va cela me plait ...
attention ce n est qu un proto .. les LED seront mieux alignées ...
encore un peu de taf .. mais je pense que l'idée est bonne !

Message modifié le lundi 12 juin 2017 à 09h33 par gege13123
Date du message : lundi 12 juin 2017 à 15h08

mroiseau
Visiteur
Date du message : lundi 12 juin 2017 à 15h34
sympa le tuto je vais essayé d'en faire ^^

Date du message : lundi 12 juin 2017 à 17h19
attends un peu ,pas fini encore ..

mroiseau
Visiteur
Date du message : lundi 12 juin 2017 à 18h02
Haaa ! J'ai hâte !!! Sinon ta pas l'intention de faire des lampadaires aussi, non ? 

Date du message : lundi 12 juin 2017 à 18h07
oui j ai deja commencé .. regarde le post ..euh .... lampadaires

fastwagon
Jedï d'honneur
Date du message : lundi 12 juin 2017 à 22h58
OK, sympa, mais... euh... à quoi ça sert? 

Date du message : mardi 13 juin 2017 à 04h24
comme tous les décors .... a rien !! enfin si a décorer et donner une touche de réalisme

Brifou
Jedï d'honneur
Genre : Masculin Masculin Inscription : 21/12/2010
Messages : 3.876
Piste : Scalextric
Nombres de voitures : 300
Date du message : mardi 13 juin 2017 à 11h35
Bin voyons,
A remplacer, la safety car, en F1,
quand il y a une voiture scratchée, en plein milieu de la piste,
tu met le rouge, au cul d'un camion,
Rangé des voitures
Date du message : mardi 13 juin 2017 à 20h50
une petite vidéo .. avec la carte Arduino programmée
à savoir vous pouvez programmer vos feux de départ ..
allumer aléatoirement vos bâtiments .. ou en cas d'obscurité .. enfin , tout ou presque est possible pour moins de 10 Euros la carte Arduino
le programme n 'est pas très compliqué .. évidement on peut changer la durée .. et pourquoi pas passer au mode orange clignotant ... ( aléatoirement .. ou a l'aide d'un interrupteur .. )
la vidéo n'est pas tip top , juste pour avoir une idée .. .

Message modifié le mercredi 14 juin 2017 à 18h49 par gege13123
Brifou
Jedï d'honneur
Genre : Masculin Masculin Inscription : 21/12/2010
Messages : 3.876
Piste : Scalextric
Nombres de voitures : 300
Date du message : mardi 13 juin 2017 à 23h07
gege13123 a écrit :je ne pense pas que mon circuit soit fait pour les F1 ...
Peu importe, il peut aussi servir, à laisser traverser, les piétons,
mais ce ne sont que des boutades, 
Rangé des voitures
Date du message : vendredi 16 juin 2017 à 13h12
j'ai fini mes feu tricolore ' qui ne servent à rien !!! "
j'envoie les photos dans l'apres midi
on en était resté au proto ..
ça me plaisait assez .. go pour les 4 Feux ( carrefour 4 Feux !!! )
pour mettre là ....
Je sais faut éviter les croisements ... mais si j 'évite les croisements .. pas de feu .. de plus a chaque fois que je sors en voiture .. il y a des croisements ... comme c'est bizarre !!
bref ... je commence ma série 


ce sont les futurs " casquettes" de feu
il va y avoir de l'ébavurage 
ça va aller , mais après une petite modif
un petit biseautage .. .
ébavurage 
c'est mieux !
presque fini 
et voilà .. une petite couche d'apprêt ...avant ( ah ... la langue Française ...) un noir MAT !!! après l'apprêt
si vous voulez des renseignements pour réaliser les mêmes ( dimensions .. ou autres ... )
du coup je vais me lancer dans un autre projet qui ne servira a rien !!! :
un radar ... qui flashera quand les voiture passerons devant ( ne vous inquiétez pas ... pas d'amende et de points en moins ... pas prévu ... )
premières photos ce soir ..nouveau poste : RADAR !!
et les prochains feux que je fais : je fais la signalisation piétons aussi ...

Message modifié le samedi 17 juin 2017 à 10h17 par gege13123
Date du message : vendredi 16 juin 2017 à 15h44
voici les feux terminés .. .
si vous avez des questions .... des suggestions ..qui font avancer le projet .. pas pour le faire reculer
!!! !
J'ai qu'une hâte le mettre en place sur mon circuit ...
a bientôt !!

Brifou
Jedï d'honneur
Genre : Masculin Masculin Inscription : 21/12/2010
Messages : 3.876
Piste : Scalextric
Nombres de voitures : 300
Date du message : vendredi 16 juin 2017 à 16h11
Bravo,
Même si ça sert à rien, belle créativité,
En fait ça sert surtout, à occuper, les mains et l'esprit,
Rangé des voitures
Date du message : mercredi 14 février 2018 à 18h07
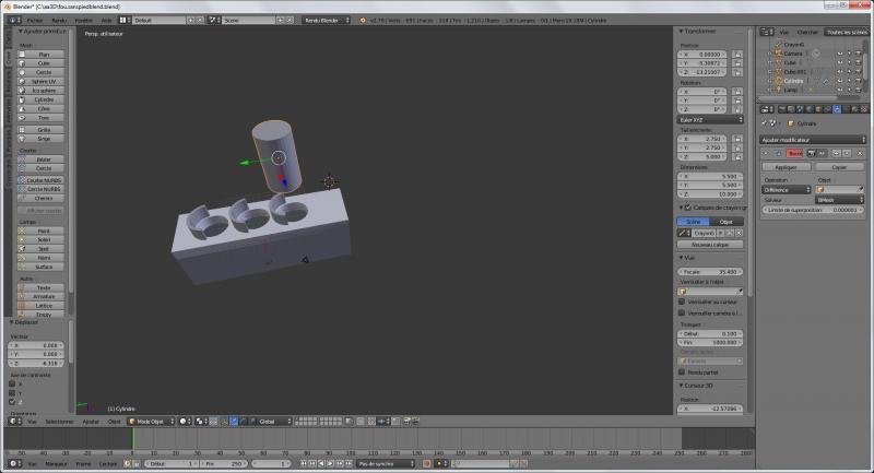
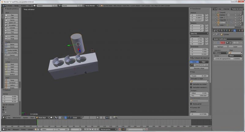
je profite de mon ancien article , pour vous montrer comment je réalise les feux tricolore (et bien d autre chose)
avec ceci
une imprimante 3D : géniale .; surtout que le prix de la bête est d'environ 150 euros 
voici le feu .. et un chien ... 
le feu en fil blanc .. avec le couvercle arriere

et voilà un plot de sécurité avec du fil orange , reste plus qu'a faire 2 bande blanche dessus !
bon il faut 'travailler ' un peu avec un logiciel de modélisation ... mais du coup tout est possible ... 

bon , le hic ... pour imprimer 'juste' le plot de sécurité ... Il faut 20 minutes à l'imprimante ...

Message modifié le mercredi 14 février 2018 à 18h10 par gege13123
PAT28
Lord of the ring
Genre : Masculin Masculin Inscription : 02/01/2009
Messages : 1.298
Piste : Carrera
Nombres de voitures : ~170
Date du message : mercredi 14 février 2018 à 22h12
Très intéressant ton projet.je verrais bien des deus de départ sur un portique.
Mais la 3d et moi c est autre chose....
Date du message : jeudi 15 février 2018 à 05h59
si tu as des photos , de ce que tu veux .. je veux bien, dans un premier temps, tenter une modélisation en 3 D ..
a bientôt
PAT28
Lord of the ring
Genre : Masculin Masculin Inscription : 02/01/2009
Messages : 1.298
Piste : Carrera
Nombres de voitures : ~170
Date du message : jeudi 15 février 2018 à 08h10
Merci de ta réponse je vais rechercher l image de ce que je voulais faire.
PAT28
Lord of the ring
Genre : Masculin Masculin Inscription : 02/01/2009
Messages : 1.298
Piste : Carrera
Nombres de voitures : ~170
Date du message : jeudi 15 février 2018 à 13h38
- 1
- 2








